vijay@sriramrubbers.com
nandhagopal@sriramrubbers.com
sriramrubber@yahoo.com
Pannankottur Village
Maraimalai Nagar, Chengalpattu
+91 73730 08427
+91 73730 08423 / 99412 93985
Home
About Us
Company Profile
Management Team
Milestone
Overview
Products
Certificate & Awards
Clients
Enquiry
Contact Us
Home
About Us
Company Profile
Management Team
Milestone
Overview
Products
Certificate & Awards
Clients
Enquiry
Contact Us
Overview
Home
Overview
Nature of Business & Plant Area
Rubber Molded, Extruded parts & Plastic Injection Moulding Parts Manufacturer
Plant - 1
Plant - 2
Land Area
4000 sft
5500 sft
Building Area
3000 sft
8300 sft
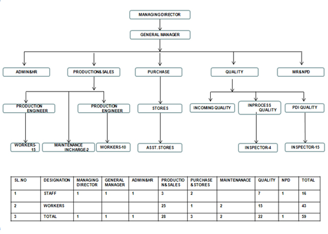
Organization Structure
Profile
Establishment 1996
ISO/TS 16949:2009
Sq Certified by Hyundai
Business 2015 /16– 6 crore
Our customer - Hanon, Doowon, Infac, MATE
Equipment
Specific Gravity
Tensile Tester
Specific Gravity, MFI Tester
Infrared, Hardness
Video Measuring Machine
Digital Micrometers
Oven, Rheo Meter
Mould & RM
Mould ( Rubber) - Compressor mold - Transfer mold - Profile Extrusion Die
Mould (Injection) - Two plate mold - Three plate mold
Raw Material - EPDM, Neoprene - Silicone, TPE - LDPE, PA6 & 66
Our
Partner